米乐(中国大陆) - 官方网站

米乐集团股份有限公司
资讯动态
米乐集团股份有限公司

电子产品轻量化、高频化推动PCB向高密、柔性、集成化发展。

作者:小编 日期:2025-07-21 01:26:52 点击数:(491) 

  米乐m6官网 mile米乐m6印制电路板(PrintedCircuitBoard,简称“PCB”),是指在通用基材上按预定设计形成点间连接及印制元件的印制板,其主要功能是:(1)为电路中各种元器件提供机械支撑;(2)使各种电子元器组件通过电路进行连接,起到导通和传输的作用;(3)用标记符号将所安装的各元器件标注出来,便于插装、检查及调试。PCB可以实现电子元器件之间的相互连接,起中继传输的作用,是电子元器件的支撑体,是电子产品的关键电子互连件。

  几乎每种电子设备都离不开印制电路板,因为其提供各种电子元器件固定装配的机械支撑、实现其间的布线和电气连接或电绝缘、提供所要求的电气特性,其制造品质直接影响电子产品的稳定性和使用寿命,并且影响系统产品整体竞争力,有“电子产品之母”之称。作为电子终端设备不可或缺的组件,印制电路板产业的发展水平在一定程度体现了国家或地区电子信息产业发展的速度与技术水准。

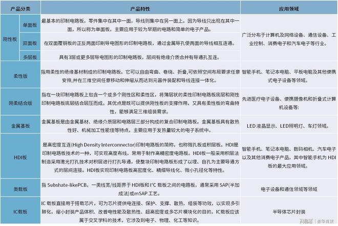
  PCB产品分类方式多样,一般可分为刚性电路板、柔性电路板、刚柔结合板、金属基电路板、HDI板、类载板和IC载板。细分产品的特性及应用领域如下表所示:

电子产品轻量化、高频化推动PCB向高密、柔性、集成化发展。(图1)

  PCB行业上游为生产所需的原材料,主要包括覆铜板、半固化片、铜球、铜箔、金盐、油墨等。下业主要包括通讯、计算机、消费电子、汽车电子、服务器、工业控制、军事航空、医疗等领域。印制电路板行业上下游联系紧密,上下游的关系如下图所示:

电子产品轻量化、高频化推动PCB向高密、柔性、集成化发展。(图2)

  从行业整体来看,原材料成本占PCB生产成本的主要部分,特别是覆铜板、铜球和铜箔等关键原材料。由于这些材料大多以铜为基础,因此铜价波动直接影响原材料价格,进而影响生产成本。我国PCB上游配套产业发展成熟,能够满足行业需求。

  PCB行业下游涵盖通讯、消费电子、汽车、工业控制、医疗、航空航天等多个领域。随着5G、新能源汽车、人工智能等科技热点的兴起,全球电子信息产业持续增长,推动了PCB产业的发展。未来,电子信息产业的技术进步将进一步推动PCB技术创新,满足终端市场需求。

  全球PCB行业在电子元件领域占据最大份额。2022年全球PCB产值为817.4亿美元,2023年下降至695.17亿美元,主要受需求疲软、供给过剩等因素影响。2024年,随着AI服务器和智能手机市场复苏,全球PCB产值将回升至735.65亿美元,同比增长5.8%。未来,5G、智能汽车、云计算等应用行业的蓬勃发展将推动PCB需求增长,预计2024-2029年全球PCB市场年复合增长率为5.2%,2029年将达到946.61亿美元。

电子产品轻量化、高频化推动PCB向高密、柔性、集成化发展。(图3)

  PCB产业的全球趋势表明,随着电子制造业中心向亚洲转移,尤其是中国大陆,亚洲已成为全球PCB生产的主导区域。中国在劳动力成本、资源获取和政策支持方面的优势使其自2006年起超越日本,成为世界最大的PCB生产基地。随着5G、AI等高科技产业的发展,对高精度PCB的需求增加,中国逐渐提升技术水平和生产能力,满足这一需求。同时,台湾和韩国在PCB制造中也具有重要地位,分别在精密制造和高端产品方面具备竞争力。

  中国大陆PCB产值占全球PCB总产值的比例已由2000年的8.1%上升至2024年的56.0%,成为全球PCB主要生产供应地。未来五年亚洲将继续主导全球PCB市场的发展,而中国的核心地位更加稳固,中国大陆PCB行业预计复合年均增长率为3.8%,至2029年行业总产值将达到497亿美元。

电子产品轻量化、高频化推动PCB向高密、柔性、集成化发展。(图4)

  目前,刚性板占市场主流,其中多层板占38.05%,单/双面板占10.80%。封装基板占17.13%,HDI板和柔性板分别占17.02%和17.00%。随着电子电路行业技术的快速发展,终端产品小型化、智能化,市场对高密度、高多层、高技术PCB的需求逐渐增加。HDI板、封装基板等高技术产品增长较快,预计未来在PCB行业中的占比将进一步提升。

  高端PCB产品如HDI板和IC载板增速较快,未来无线通信、服务器、数据存储、新能源、智能驾驶和消费电子等领域将成为重要增长动力。为满足不同领域需求,PCB将朝着高速、高频、集成化、小型化、轻薄化发展。预计到2029年,IC载板和HDI板市场规模将分别达到179.85亿美元和170.37亿美元,2024-2029年年复合增长率分别为7.4%和6.4%。

  全球PCB下游应用领域分布广泛,主要包括通讯、计算机、消费电子、汽车电子、服务器、工业控制、军事航空、医疗等领域。2024年全球PCB下游应用领域分布如下:

电子产品轻量化、高频化推动PCB向高密、柔性、集成化发展。(图5)

  PCB行业的成长与下游电子信息产业的发展密切相关,两者相互促进。随着大数据、云计算、5G通信等新一代信息技术的发展,对数据存储和计算力的需求呈高增长态势,服务器行业发展空间广阔。随着新能源汽车的不断普及和汽车电动智能化程度的持续加深,汽车电子行业预计迎来高增长。

  中国大陆PCB行业受益于全球产能转移和电子制造业发展,增长迅速。2006年产值超过日本,成为全球最大制造基地。2022年产值达435.53亿美元,2023年受宏观和地缘经济影响下降13%至377.94亿美元。2024年结构性复苏,产值回升至412.13亿美元,增长9%。未来五年预计年均增长3.8%,2029年产值将达497.04亿美元。

电子产品轻量化、高频化推动PCB向高密、柔性、集成化发展。(图6)

  中国的改革开放初期,电子制造业首先在沿海地区发展,特别是在长三角和珠三角。随着劳动力成本上升和环保政策严格,部分PCB生产企业开始将产能转移到江西、湖北、湖南等内地城市。江西省凭借独特的地理优势和政府支持,成为PCB产业的重要转移基地,未来有望成为我国PCB行业的主要制造基地,并推动沿海地区向高端应用产品发展。

  2024年我国刚性板的市场规模最大,其中多层板占比44.88%,单/双面板占比14.04%;其次是HDI板,占比达19.04%;柔性板和封装基板占比分别为14.52%和7.52%6。

  从中长期来看,人工智能服务器、高速网络和汽车系统的强劲需求将继续支持高端HDI、高多层板和封装基板细分市场的增长,预测2024-2029年中国大陆18层及以上PCB板、HDI板、封装基板的年均复合增长率分别为21.1%、6.3%、3.0%。

电子产品轻量化、高频化推动PCB向高密、柔性、集成化发展。(图7)

  PCB行业技术发展与下游电子产品需求紧密相关。随着电子产品向轻薄、高频高速发展,下游对PCB的精密度和稳定性要求提高,推动了高密度化和高性能化趋势。高密度化要求更小的孔径、布线宽度及更高层数,HDI技术通过减少通孔、提高元件密度来提升布线效率。高性能化则注重PCB的阻抗性和散热性,确保高速信息传输和产品稳定性,金属基板、厚铜板等散热优良的PCB材料逐渐被广泛应用。随着电子产品的进步,HDI板在未来的应用比例将持续增加。

  米乐平台 m6官方平台

  PCB行业是典型的资金密集型、技术密集型和业务管理难度较高的行业,市场潜在进入者面临资金、技术、环保、客户认证、管理能力等多方面的行业壁垒。

电子产品轻量化、高频化推动PCB向高密、柔性、集成化发展。(图8)

  印制电路板作为电子产品的重要组成部分,其技术发展趋势与下游应用电子终端产品的需求息息相关。随着5G通讯等技术的快速兴起,下游电子产品朝着小型化、轻便化、多功能化和信号传输高频化方向发展,促进PCB行业向高密度化、柔性化、高集成化、自动化、环保化等方向发展。

  在电子产品趋向多功能化和轻薄化的背景下,PCB产业正朝着高精度、高密度、高集成度发展。通过提高配线密度和灵活性,减少空间限制,满足下游需求。高密度互连技术(HDI)是PCB技术的代表,通过精准设置自孔和埋孔,提升布线面积和元器件密度,广泛应用于消费电子。未来,PCB的发展将继续朝着高密度、柔性化和高集成化的方向演进。

  随着电子产品向多功能化和轻薄化发展,PCB产业朝着高精度、高密度和高集成度方向演进。高密度互连技术(HDI)通过优化布线和元器件密度,广泛应用于消费电子。随着劳动力成本上升,企业引入新工艺和设备,推动生产自动化,提高效率并降低成本。智能制造的发展有助于提升产品质量和生产良率,从而推动PCB产业的持续发展。

  环保化,主要体现在对PCB原材料、生产工艺及废弃物的处理更加环保。PCB行业生产工艺复杂,其中部分工艺会对环境产生污染,污染物处理过程比较复杂。随着全球环境质量的恶化,人类的环保意识不断增强,全球主要国家或地区均对PCB产品的生产提出了相关环保要求,PCB行业制定了一系列的环保规范,考虑到可持续发展的需要,未来PCB产品生产制作将朝着使用新型环保材料,减少污染工艺的绿色化方向发展。

  1)智能手机市场逐渐复苏,AI智能手机用HDI板和柔性板的市场规模有望扩大。2022年受通货膨胀、疫情和供应链短缺影响,全球智能手机出货量同比下降12%至12.25亿台。随着供应链问题缓解,5G扩展及新兴市场需求推动,2023年下半年以来出货量回升,预计未来五年全球出货量将增长,2025年达到13.3亿台,年复合增长率约为3%。

  受供应链短缺、发达地区渗透率高和可折叠智能手机竞争等因素影响,平板电脑市场自2022年起开始下滑,2022年全球出货量下降11.5%,降至1.53亿台。尽管如此,2024年上半年市场逐渐复苏,尤其在中国市场,国内品牌商通过积极销售策略推动了平板渗透率提升。随着品牌商向国际市场拓展,中东、东欧等地区的出货量上升。显示技术和人工智能创新也推动了高端平板电脑的消费兴趣。

  汽车电子包括汽车电子控制系统和车载电子电器等,广泛应用于动力引擎、车身安全、车载通讯、车室内装和照明系统。随着人工智能、5G、车联网等技术的发展,消费者对车载信息娱乐和安全功能的需求增加,汽车电子的智能化程度不断提升,推动其在整车成本中的比重逐渐上升。数据显示,2000年汽车电子占比不到20%,到2020年已达到34.32%,预计2030年接近50%,促进了汽车用PCB需求的增长和功能升级。

电子产品轻量化、高频化推动PCB向高密、柔性、集成化发展。(图9)

  全球新能源汽车销量由2015年的54万辆增长到2023年的1.418万辆,年均复合增长率达50.35%。全球新能源汽车渗透率由2015年的0.61%增长到2023年的15.30%,呈加速上涨趋势。受益于国家政策扶持、产业与技术逐渐成熟、消费者认可度提升等因素,新能源汽车市场需求快速扩大,为汽车电子的发展提供了支撑。

  LED显示技术正经历从传统LED向MiniLED、MicroLED的升级。传统LED尺寸大于200微米,而MiniLED的尺寸为100-200微米,MicroLED则降至100微米以下。随着显示技术的微缩,PCB产品的精密度和可靠性要求提升,尤其是在制程精度和散热性能方面。PCB作为LED显示模组的核心,其技术创新直接影响显示产品的整体性能。

  全球LED显示屏市场稳步增长,规模从2021年的67.93亿美元增至2023年的81.76亿美元,预计2026年将达129.55亿美元,年复合增长率13.78%。随着LED微小间距产品份额提升及技术成本下降,应用场景从商用向消费级市场扩展,带动MiniLED领域PCB需求持续深化。

电子产品轻量化、高频化推动PCB向高密、柔性、集成化发展。(图10)

  PCB下游通信设备主要包括5G基站、路由器、交换机、服务器等核心基础设施。随着5G建设加速、数据流量爆发,通信设备对高层数、高密度、高频高速PCB的需求显著增长,推动PCB行业持续扩容。。2029年全球通讯设备市场规模将达到8.260亿美元,2024年至2029年年均复合增长率约为5.6%。

  在网络化、数据化、云化趋势下,伴随5G网络、数据中心等新型基础设施建设加速,相应印制电路板产品迭代升级,工业互联网、物联网、消费电子等终端同步升级带动PCB产业整体加速迭代,通信PCB市场在通信行业带动下将迎来新一轮景气周期。

  集成电路芯片行业的发展与下游应用的发展密不可分。集成电路芯片广泛应用于信息、通信、消费电子、计算机、工业自动化等各个领域。5G通讯、人工智能、云计算、物联网、大数据、可穿戴设备等新业态的快速发展,为全球集成电路产业提供了巨大的市场需求和广阔的发展空间。近年来,全球集成电路产业快速发展,2015年至2023年,全球半导体行业中的集成电路行业市场规模由2,745亿美元增长至4,284亿美元,年均复合增长率为5.72%,整体呈现发展态势。未来全球集成电路行业销售额将继续保持增长态势,2023年至2025年复合增长率为183596.

  《2025-2031年印制电路板行业产业链细分产品调研及前景研究预测》,涵盖行业全球及中国发展概况、供需数据、市场规模,产业政策/规划、相关技术、竞争格局、上游原料情况、下游主要应用市场需求规模及前景、区域结构、市场集中度、重点企业/玩家,企业占有率、行业特征、驱动因素、市场前景预测,投资策略、主要壁垒构成、相关风险等内容。同时北京普华有策信息咨询有限公司还提供市场专项调研项目、产业研究、产业链咨询、项目可行性研究、专精特新小巨人认证、市场占有率、十五五规划、项目后评价、BP商业计划书、产业图谱、产业规划、蓝白皮书、国家级制造业单项冠军企业认证、IPO募投可研、IPO工作底稿咨询等服务。(PHPOLICY:MJ)

  特别声明:以上内容(如有图片或视频亦包括在内)为自媒体平台“网易号”用户上传并发布,本平台仅提供信息存储服务。

  贵州毕节两所民办学校互发声明,指责对方中高考数据造假,当地教育部门介入

  专精特新、小巨人、制造业单项冠军市场占有率证明数据佐证,研究、可研、专项调研

  最新!2025北京高招本科普通批录取投档线年北京市高招本科普通批录取投档线公布

  Bigscreen 联合《VRChat》推出 Beyond 2e 头显售 1269 美元

  真不便宜!ROG夜神RTX 5080初音未来联名显卡上架:16999元

输入店铺信息,获取专业全方面分析

* 您的信息将被严格保密,请放心填写